Following a successful local collaborative Ebola campaign preparation last year, the team at Virchester ED have started preparing for the next outbreak of infectious disease that threatens our quiet shores: the Middle-East Respiratory Syndrome (MERS).
MERS is caused by a coronavirus (often abbreviated as MERS-CoV) and coronaviruses are mainly transmitted by large respiratory droplets. The natural hosts for the virus are camels but most of the cases of the MERS are thought to have occurred through close contacts of healthcare workers caring for infected patients. Remember folks, this is a disease with a 30% reported mortality. Personally I’m not keen to contract it, and we have a responsibility to keep ourselves and our colleagues safe.
Data on health care transmission suggests that the main mode of transmission is through aerosolised respiratory secretions. This suggests that inadequate isolation strategies and/or poor adhesion to personal protection equipment (PPE) could expose healthcare workers to significant risks. Therefore if you might deal with MERS-CoV patients (that’s everyone really) it is essential that your ED staff are aware of the risks and mitigating procedures to try avoid the spread of this disease.
In Virchester we have worked in collaboration with our colleagues from virology/microbiology, infection control, acute medicine and public health in order to prepare our ED to receive potential cases and we now have a plan which in the spirit of #FOAMed we would like to share.
(Disclaimer: Please note that this work is adapted from our national guidance on MERS-CoV and adapted to our local settings. It might therefore NOT apply to your area of clinical practice as it stands!)
1. Liaise at an early stage with your local virology/microbiology and infectious disease teams
This should be your first step and it is crucial you involve them as their advice and guidance will be essential in your work. These teams have the expertise in dealing with outbreaks and have the links with national authorities and regular epidemiological updates which you might not possess
2. Know your epidemiological map
Being aware of your epidemiological map is critical because, as mentioned above, early cases were identified in the Arabian Peninsula (at the time of publication the affected countries were Bahrain, Jordan, Iraq, Iran, Kingdom of Saudi Arabia, Kuwait, Oman, Qatar, United Arab Emirates, Yemen) and the middle east has become in the past decades a huge transit area for passengers flying to and from far afield. Virchester International Airport receives dozens of flights daily from the affected areas and is also the home to two major universities with hundreds of international students. These factors obviously increase the likelihood of a potential patient turning up at our doors. Because of this, we have incorporated a travel history in our patient registration process which allows for early identification of potential cases.
3. Know your modes of transmission
Unlike the Ebola viral disease where clinicians felt relatively safe if they had no direct patient contact, the MERS is a disease that is airborne so the correct use of PPE is essential to avoid getting contaminated and avoid spread of the disease. Aerosol generating procedures (nebulisers, bronchoalveolar lavage etc.), endotracheal intubation are deemed high risk procedures
4. Identify an isolation facility in your ED
Most of EDs will not have the strict isolation facilities (negative pressure rooms) as defined by the health protection authorities and pragmatically speaking I do not think any ED will keep a negative pressure room available 24/7.
Essentially you will need a clinical room with en-suite toilets facilities (alternatively a dedicated commode), an area adjacent to this where staff can put on and remove PPE safely (also called an antechamber), sinks for hand washing. Remember that once you have put on your PPE and stepped into the clinical area, you should not be walking in and out of the patient area as you are at risk of spreading germs. This means that your clinical room will need to be stocked up and equipment checked regularly before the patient’s arrival. Limit staff entering the room to the strict minimum and record their names/roles for potential contact tracing
5. Stock up your departmental PPE
This will be defined by your national public health agency and for us here consists of FFP3 approved masks, double gloves, fluid-resistant and long-sleeve gowns, single use plastic aprons and face shield
6. Practice drills and rehearse your PPE donning and doffing procedures
Now this is always loads of fun and the obligatory selfies are commonplace (within reasons!).
Remember that human secretions will contain viral particles so the removal of PPE is the most crucial step as splash-generating procedures will potentially expose the healthcare worker to infection. You should be practicing with the help of a buddy who will double-check the order and correct use of both putting on and removing your protective equipment
7. Produce an “idiot’s guide” for your department (Ed – not that we have idiots, it’s just a turn of phrase 😉 )
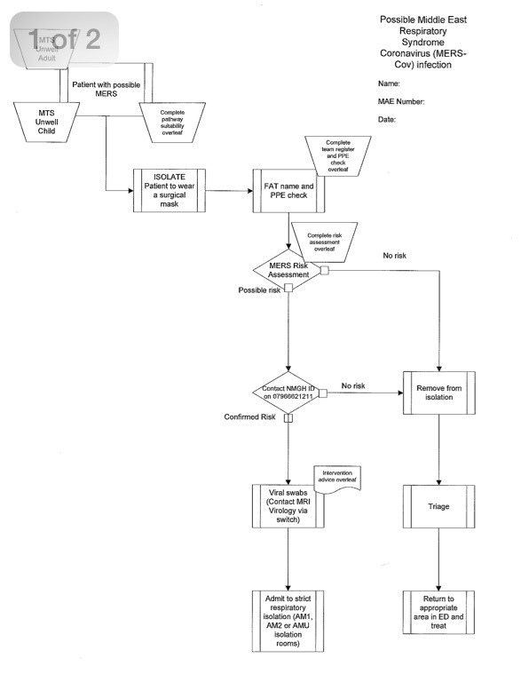
In Virchester, we believe in diagnostic algorithms to guide our colleagues regardless of their grade. I have therefore produced the attached flowchart to help anyone assessing patients with a potential MERS infection.
(Disclaimer: this is based on our national guidance and adapted to our local circumstances. It requires constant review in light of emerging publications and might therefore NOT apply to your local practice.)
Remain vigilant and play safe! 🙂
Janos
@baombejp on Twitter
Links
Before you go please don’t forget to…
- Subscribe to the blog (look top right for the link)
- Subscribe to our PODCAST on iTunes
- Follow us on twitter @stemlyns
- PLEASE Like us on Facebook
- Find out more about the St.Emlyn’s team





Pingback: LITFL Review 190 | LITFL: Life in the Fast Lane Medical Blog
Has anyone thought of designing a caravan or mobile unit that can be parked outside the ED. I don’t feel confident that a single room without negative pressure and no dedicated ante chamber will be safe but that is what I would have to contend with. The patient could be transported in it as well ,although that is illegal at the moment and after watching The Long Long Trailer with Lucile Ball, that may not be such a good idea.
Pingback: CBRN: An Introduction - St.Emlyn's
Pingback: Tasty Morsels of EM 098 – #FRCEM Infection Control - Emergency Medicine Ireland
Pingback: Taking a travel history in the ED by StEmlyns - St.Emlyn's
Pingback: 2019 Novel Coronavirus (Wuhan) at St Emlyn's • St Emlyn's
Pingback: PEWCs: Sim training for coronavirus (and more). St Emlyn's • St Emlyn's